找回密码
 立即注册
查看: 420|回复: 0

高铁轮渡过海,方案敲定

[复制链接]
发表于 2025-10-28 22:11:26 来自手机 | 显示全部楼层 |阅读模式

原地铁e族论坛因故导致所有用户资料灭失,您需要重新注册,资料灭失过程请到网站公告《论坛重开说明》查看;

您需要 登录 才可以下载或查看,没有账号?立即注册

×
高铁轮渡过海,方案敲定
https://mp.weixin.qq.com/s/ynGfj45SkidOztKGdfVKkw
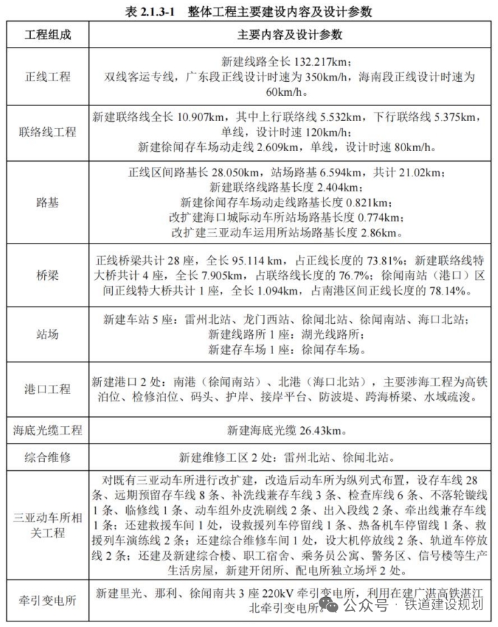
10月27日,自然资源部发布了《关于新建湛江至海口铁路项目海域使用论证报告的公示》,预示着湛海高铁海域使用论证报告即将进入批复阶段,项目初步设计方案已基本确定,离可研和初设批复又推进了一大步。报告关于项目建设方案的重点内容如下:一、项目建设背景新建湛江至海口铁路项目(以下简称湛海高铁)位于我国大陆南端的雷州半岛和海南岛之间,线路北起湛江市,连接合湛客专、茂湛铁路、广湛客专及张(家界)海(口)客专,向南经雷州、徐闻至海口,以铁路轮渡通过琼州海峡与海南环岛高铁和西环铁路相连,是全国高速铁路网“八纵八横”之包(银)海通道的组成部分,也是沿海高速铁路通道及广东省规划沿海高速铁路通道重要构成。目前包(银)海通道工程尚有包头至榆林段和湛江至海口段尚未开工建设,严重制约了主通道的贯通衔接。项目建成后将与既有粤海铁路、沿线公路共同构成雷州半岛及进出海南岛综合运输通道,对构建我国“八纵八横”高速铁路主通道,完善高速铁路网和北部湾城市群铁路网有着重要意义和作用。且随着海南自贸港和国际旅游岛的加速建设,急需打破海南岛对外交通瓶颈,进一步推动海南与内陆地区人员、信息、商贸交流,促进海南经济发展和旅游景区建设。2024年进出海南岛对外客运量达到9720万人,同比增长8%,对外交通方式中航空、车辆滚装轮渡(含粤海铁路滚装,相当于公路)、粤海铁路等运输方式承担比重分别为75.1%、21.3%和3.6%。随着旅游资源的进一步开发和游客快速增长,结合客流预测结果,2035年、2045年进出岛对外客运量将达到11760万人和14020万人,其中,2035年和2045年铁路将承担进出岛旅客2833万人和3395万人,占进出岛旅客总量的比重增长至24.1%~24.2%。目前,现有粤海铁路难以满足中长期进出海南岛对外客运需求。同时,现有粤海铁路南港、北港火车轮渡码头自2003年1月建成投入运营至今,已连续使用22年,由于肩负着海峡运输的重任,22年期间无法得以停用进行系统养护,存在安全隐患,将会影响渡轮的正常使用和运力的发挥,对地区经济的发展和企业自身的发展将十分不利。由此可知,项目的建设已是迫在眉睫。2017年中国铁路总公司对湛江至海口段铁路进行了招标工作,2023年4月25日,中铁二院工程集团有限责任公司完成《新建铁路湛江至海口铁路(含跨海轮渡工程)项目可行性研究报告》(修编稿)。二、项目用海基本情况项目在湛江城月河及琼州海峡周边海域涉及用海,具体涉海工程有城月河特大桥、北港特大桥、北港港口工程、南港港口工程及海底光缆工程5部分,项目建设单位为海南铁路有限公司。本项目用海情况如下:(1)城月河特大桥:涉海段为钢箱梁拱桥结构,以单跨方式跨越城月河,桥梁以90°交角于城月河交叉,桥梁涉海长度223m。(2)北港特大桥:北港特大桥涉海段自东向西分别为到发线、左线、右线,涉海长度分别为138m、317m和425m,其涉海段的孔跨布置均为铁路标准32m梁。(3)北港港口工程:新建1处防波堤400m,并拆除部分现状防波堤400m,共布置3个突堤码头(两侧靠船,6个高铁船舶泊位),12座支墩,6座汽车滚装桥;水域疏浚759.8万m²。(4)南港港口工程:新建4个突堤码头(两侧靠船,6个高铁船舶泊位,2个高铁船舶检修泊位),12座支墩,1个接岸平台,3座防波堤共2340m,1座护岸共1180m,拆除现状防波堤240m,水域疏浚172.1万m²。(5)海底光缆:拟新敷设1条跨琼州海峡海底光缆,以满足岛内铁路各业务系统的通信需要。海底光缆总长度约26.43km(其中涉海长度26.36km),拟采用96芯双铠DA型光缆。三、工程整体项目概况新建湛江至海口铁路项目位于我国大陆南端的雷州半岛和海南岛之间,高铁线路自广湛客专湛江北站引出,沿既有粤海铁路东侧行至雷州并在雷州市规划区南郡村附近设雷州北站,出站后上跨雷州青年运河、国道G207及既有线,在既有线西侧跨过南渡河。继续沿既有铁路西侧南行,于粤海铁路既有龙门站南侧设龙门高铁站,出站后继续南行在粤海铁路既有徐闻站西侧预留徐闻北站,出徐闻北站向南跨过沈海高速公路引入徐闻南站(即北港轮渡),最后通过轮渡穿过琼州海峡到达海口北站(即南港轮渡)。项目陆上部分新建正线长度128.852km,新建雷州北站、龙门西站、徐闻北站3座车站,线路所1座,徐闻存车场1座,正线桥梁28座全长95.114km,无隧道,全线桥比为73.82%;琼州海峡段高铁过海采用轮渡方案,轮渡部分新建徐闻南站和海口北站及相关港口工程;海南岛内改扩建三亚动车运用所。整个湛海高铁项目建设内容主要包含五大部分,分别为湛江枢纽相关工程、湛江至海口正线、轮渡部分、海南岛内海关查验设施设备和海南岛内动车设施工程。项目整体建设工期为4年。(1)湛江枢纽相关工程:湖光线路所至湛江西联络线;(2)湛江至海口正线:湛江北出站端至徐闻南站进站端;(3)轮渡部分:含徐闻南、海口北站铁路、港口工程及船舶三部分。铁路部分即为铁路场站转运设施,包含到发场、存车线、场站联络线、轨道、站房站台、房建、机械、信号等;港口工程部分包含码头、泊位、防波堤、疏浚等港口设施建筑;船舶为175m船长双头轮渡;(4)海南岛内海关查验设施设备;(5)海南岛内动车设施工程,改扩建既有三亚动车运用所。四、港口工程实施方案1、北港港口工程陆域部分:徐闻南站采用2台夹1线高架站布置形式,设岛式站台6座,陆域港区用地面积155751.53平方米,站房面积6000平方米,待渡场面积43300平方米,查验区面积8900平方米,滚装车待检区面积7700平方米,铁路停车场面积5000平方米,下船接客停车区面积5000平方米。海域部分:北港港口工程的高铁轮渡泊位布置在既有粤海铁路北港港池内,距既有北港普铁泊位约260m处的岸线,总长620m,共布置6个高铁泊位。结合高铁线路的布置需求,码头采用突堤的布置型式,以适应高铁直接开上码头的需求,近期共布置3个突堤,每个突堤双侧靠船,单个突堤长333m,宽51.5m,码头各泊位间距为140m。在突堤码头平台中部31.5m宽范围布置高铁线路及旅客站台,站台采用立柱架空布置在码头面上,在站台两侧宽10m范围的码头面各布置4个旅客登船桥,连接站台和船舶二、三层客舱甲板,便于旅客车船换乘。每个泊位靠岸侧端部各设置一座汽车滚装桥,连接船舶一层甲板,用于小汽车滚装上下船。每个高铁泊位尾部即汽车滚装桥海侧端部,均布置2个支墩,用于提高船舶靠泊的精确性,并保证汽车滚装桥作业的安全性。北港拆除西防波堤400m形成350m宽进出港口门,并拆除西防波堤缺口处约400m防波堤掩护北港港池水域。两个突堤码头前沿停泊水域宽56m,在既有北港西防波堤处增设一个高铁轮渡用的进出港口门,以及设置专用的260m宽进港航道。2、南港港口工程陆域部分:海口北站,设置岛式站台3座,陆域港区用地面积490477.67平方米,站房面积50000平方米,待渡场面积65000平方米,查验区面积34450平方米,滚装车待检区面积26000平方米,铁路停车场面积20000平方米,下船接客停车区面积5000平方米。海域部分:南港港口工程利用粤海铁路南港南侧距既有普铁泊位约470m处的岸线,总长1150m,共布置6个高铁泊位和2个检修泊位。码头采用突堤的布置型式,近期共布置4个突堤,其中3个突堤作为高铁泊位,1个突堤作为检修泊位,每个突堤均两侧靠船。高铁泊位每个突堤长243m,宽36m,码头各泊位间距为140m。突堤码头中间16m宽范围为旅客站台,旅客登船桥、汽车滚装桥、支墩等布置同北港。南港拆除粤海铁路南港防波堤堤头段240m,并由现有粤海铁路南港北防波堤堤头向西南侧新建防波堤390m,新建粤海铁路南港西防波堤750m,新建粤海铁路南港南防波堤1200m,形成一个环抱式的独立港池,口门宽度350m。两个突堤码头前沿停泊水域宽56m,港池设置专用进港航道,宽260m。为满足粤海铁1、2、3、4号轮与海巡1102号轮同时停靠的需求,对既有普铁检修泊位进行改扩建,沿既有普铁检修泊位前沿线向北延伸扩建长80m,宽40m。本项目港口工程作为湛海高铁的配套工程,换乘方式采用“车船对应”的模式,故泊位数量需与湛海高铁列车发班需求相匹配。根据《湛海高铁运输组织专册》研究情况,近期高铁每日开行列车60对,对应北港和南港高铁泊位建设规模为6个。
mmexport52a52651373a251e9f7e244452253faf_1761660629557.png
mmexport20ee89435a2a9b67efc4c33b6f484cc7_1761660625505.png
mmexport192f6ca87fd5144fa85d0746a1adc23e_1761660632779.png
mmexport1c352369f9310bfec02ba133f845725d_1761660643755.png
回复

使用道具 举报

您需要登录后才可以回帖 登录 | 立即注册

本版积分规则

Archiver|手机版|小黑屋|地铁e族

GMT+8, 2025-12-13 18:07 , Processed in 0.013216 second(s), 17 queries, Protocol: HTTP/2.0.

Powered by Discuz! X3.5

© 2001-2025 Discuz! Team.

快速回复 返回顶部 返回列表