找回密码
 立即注册
查看: 2070|回复: 14

[13号线] 十三号线首期工程延伸线、十四号线二期工程车站初定名称意见征集情况的说明

[复制链接]
发表于 2025-9-16 18:17:03 | 显示全部楼层 |阅读模式

原地铁e族论坛因故导致所有用户资料灭失,您需要重新注册,资料灭失过程请到网站公告《论坛重开说明》查看;

您需要 登录 才可以下载或查看,没有账号?立即注册

×
2025年7月14日至7月23日,广州市交通运输局通过广州市人民政府门户网站及广州市交通运输局网站等途径就地铁十三号线首期工程延伸线、十四号线二期工程车站初定名称向社会公开征求意见。期间,共收到1269条意见建议(地铁十三号线首期工程延伸线350条、地铁十四号线二期工程919条)。经综合各方意见,“珠村站”已命名为“天河珠村站”。现对意见征求情况进行说明(见附件)。
专此说明。

原文:https://jtj.gz.gov.cn/gkmlpt/con ... 10450212.html#15734

回复

使用道具 举报

 楼主| 发表于 2025-9-16 18:18:03 | 显示全部楼层
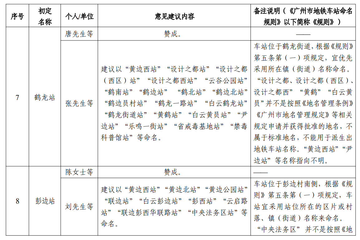
十三号线部分
微信图片_20250916181735_265_1.png
微信图片_20250916181735_264_1.png
回复

使用道具 举报

 楼主| 发表于 2025-9-16 18:20:06 | 显示全部楼层
十四号线部分

微信图片_20250916181817_266_1.png 微信图片_20250916181824_267_1.png 微信图片_20250916181833_268_1.png 微信图片_20250916181843_269_1.png 微信图片_20250916181856_270_1.png 微信图片_20250916181904_271_1.png
回复

使用道具 举报

发表于 2025-9-16 18:39:08 来自手机 | 显示全部楼层
仓鼠笑笑 发表于 2025-9-16 18:20
十四号线部分

经典指向不明
已阅,狗屁不通
回复

使用道具 举报

发表于 2025-9-16 18:53:35 来自手机 | 显示全部楼层
没救了,已经贴上去了
回复

使用道具 举报

发表于 2025-9-16 19:52:04 来自手机 | 显示全部楼层
誰想岀來樂嘉路叫機場XX的?到時一定大把人坐錯車
回复

使用道具 举报

发表于 2025-9-16 22:45:55 来自手机 | 显示全部楼层
所以之前广州日报说的那个“有关部门认为远景路指向不明”到底是什么鬼,和这个完全不是一个解释。
回复

使用道具 举报

发表于 2025-9-16 23:14:08 | 显示全部楼层
其实叫天河珠村也不好,很多人叫站名时偷懒省略天河二字,变成珠村,就会造成误会。虽然此责任不在地铁方,但其实可以尽量减少产生误会的可能性
回复

使用道具 举报

发表于 2025-9-16 23:17:48 来自手机 | 显示全部楼层
Kay2013 发表于 2025-9-16 23:14
其实叫天河珠村也不好,很多人叫站名时偷懒省略天河二字,变成珠村,就会造成误会。虽然此责任不在地铁方, ...

两个地方相隔太远,而且增城的那个珠村也不是常用地名,不太可能误会吧
回复

使用道具 举报

发表于 2025-9-16 23:37:00 | 显示全部楼层
羊角:不是我喜欢的站名,直接指向不明
回复

使用道具 举报

发表于 2025-9-16 23:46:34 来自手机 | 显示全部楼层
还有一堆建议都没解释,萧岗南、萧岗西没说指向不明就否决,这是编不出理由了吗?还有位于鹤龙街道就叫鹤龙,照这个逻辑,鹤边完全也能叫鹤龙。
回复

使用道具 举报

发表于 2025-9-17 09:27:06 | 显示全部楼层
Qazwsaedx 发表于 2025-9-16 19:52
誰想岀來樂嘉路叫機場XX的?到時一定大把人坐錯車

之前看广佛link线公众号,在车站初定名公布的推文下,有个on9唐突说乐嘉路站因为在机场第二社区所以车站要叫机场第二,我怀疑就是他
回复

使用道具 举报

发表于 2025-9-17 20:46:54 | 显示全部楼层
为啥不选乐嘉路这个我也搞不懂头脑,唯一可以解释的就是备受争议的D出口。
D出口的位置是偏向乐嘉路的。而C出口因为你懂得的原因,无法建设!除非让它搬走
所以你懂得还是你懂得。而且未来远景这个站也不会存在

但云霄路这个站真没啥好讲。毕竟车站位置就靠近云霄路的路口。叫岗贝站差了100多米斗不过,叫萧岗大马路或者萧岗牌坊不符合它自己设定的。。。(原因跟13号线天河朱村一样。如果跟萧岗站对换的话,那云霄路这个站就应该叫白云萧岗站
回复

使用道具 举报

发表于 2025-9-18 00:36:48 来自手机 | 显示全部楼层
mimi163 发表于 2025-9-17 20:46
为啥不选乐嘉路这个我也搞不懂头脑,唯一可以解释的就是备受争议的D出口。
D出口的位置是偏向乐嘉路的。而C ...

其实可以按杨箕和杨箕东,石碁和石碁南那样搞个萧岗南,附近也有萧岗南社区,可惜萧岗村没有人大代表推动
回复

使用道具 举报

发表于 2025-9-18 22:31:13 | 显示全部楼层
Mugu 发表于 2025-9-18 00:36
其实可以按杨箕和杨箕东,石碁和石碁南那样搞个萧岗南,附近也有萧岗南社区,可惜萧岗村没有人大代表推动 ...

的确有这情况。但从11号线中医药大学跟梓元岗这两个奇葩站到后面12号线景泰站到现在这些奇葩站名的出现。背后典型就是某些势力根本不妥协导致
回复

使用道具 举报

您需要登录后才可以回帖 登录 | 立即注册

本版积分规则

Archiver|手机版|小黑屋|地铁e族

GMT+8, 2025-12-16 02:15 , Processed in 0.016723 second(s), 17 queries, Protocol: HTTP/2.0.

Powered by Discuz! X3.5

© 2001-2025 Discuz! Team.

快速回复 返回顶部 返回列表